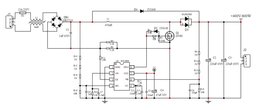
基于 EG1654A 芯片的连续模式 APFC 方案,输入电压 AC 85V - 265V,通过双闭环控制实现稳压输出 DC 380V、额定功率 600W,具备低 THD、高 PF(最高 0.998)、高效率(最低 91.5%)的特点,详细说明了主要器件参数选择计算方法,并给出典型波形、PCB 设计和元器件清单 。